9月16日,JAC重大人事消息傳出:執掌JAC 7年后,62歲的安進進入退休倒計時,(49)向興初或接任董事長,(42)李明或升任總經理,向興初和李明都是JAC本土干部,相關人事變動目前正在走流程。完成這次換帥后,江淮汽車董事長兼總經理進入“70后、70后”時代。

據悉,向興初于1994年加入江淮汽車。現任安徽江淮汽車集團控股有限公司黨委副書記、安徽江淮汽車集團有限公司總經理。李銘于1999年7月加入JAC,在JAC汽車的多個分公司擔任高管,并成為JAC大眾合資公司的總裁。


的確,在今年的成都車展上,佳悅A5的亮相標志著江淮乘用車正式進入3.0時代。據悉,佳悅A5由阿爾法羅密歐前首席設計師Daniele Gaglione和藍旗亞、瑪莎拉蒂前首席內飾經理Giancarlo Concilio共同設計,是江淮乘用車全球優勢資源和人才的結晶。

新車擁有傲人的4772mm/1820mm/1493mm的周長,2760mm的軸距,轎跑式的造型。寬長的車身不僅能帶來出色的空間體驗,還能配備更大的座椅和扶手箱。中控取消了實體按鍵,取而代之的是巨大的豎屏,科技感十足,豐富了智能娛樂體驗。


此外,新車搭載了多次獲得“中國心”十佳發動機的1.5t++發動機,匹配了6MT/CVT變速箱。在德國VDA質量管理體系的嚴格質量控制下,產品質量得到有效保證。佳悅A5的出現,對于江淮乘用車這個中國老牌汽車企業來說,是一次新的飛躍!進入3.0時代后,JAC將一如既往地致力于為客戶提供最佳的交通解決方案,創造更美好的社會,“實現現在的未來”。

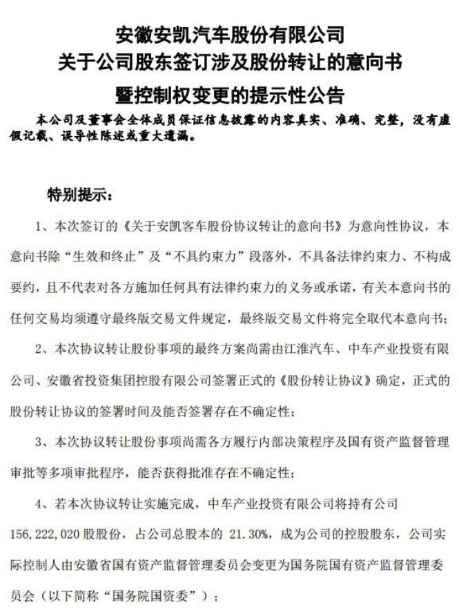
與此同時,9月17日,*ST安凱早間發布了《安徽安凱汽車股份有限公司關于股東簽署股份轉讓及控制權變更意向書的提示性公告》。據稱,股東江淮汽車和安徽省投資公司擬分別將其持有的12.85%和8.45%的股份轉讓給CRRC投資公司。協議完成后,江淮汽車將不再是安凱客車的控股股東,CRRC投資公司將成為新的控股股東。

可以說,經過一系列變革,江淮即將進入新時代。我們還是期待這個有著50多年歷史的中華老字號汽車品牌。
8 9月16日,JAC重大人事消息傳出:執掌JAC 7年后,62歲的安進進入退休倒計時,(49)向興初或接任董事長,(42)李明或升任總經理,向興初和李明都是JAC本土干部,目前相關人事變動正在走流程。完成這次換帥后,江淮汽車董事長兼總經理進入“70后、70后”時代。

據悉,向興初于1994年加入江淮汽車。現任安徽江淮汽車集團控股有限公司黨委副書記、安徽江淮汽車集團有限公司總經理。李銘于1999年7月加入JAC,在JAC汽車的多個分公司擔任高管,并成為JAC大眾合資公司的總裁。


的確,在今年的成都車展上,佳悅A5的亮相標志著江淮乘用車正式進入3.0時代。據悉,佳悅A5由阿爾法羅密歐前首席設計師Daniele Gaglione和藍旗亞、瑪莎拉蒂前首席內飾經理Giancarlo Concilio共同設計,是江淮乘用車全球優勢資源和人才的結晶。

新車擁有傲人的4772mm/1820mm/1493mm的周長,2760mm的軸距,轎跑式的造型。寬長的車身不僅能帶來出色的空間體驗,還能配備更大的座椅和扶手箱。中控取消了實體按鍵,取而代之的是巨大的豎屏,科技感十足,豐富了智能娛樂體驗。


此外,新車搭載了多次獲得“中國心”十佳發動機的1.5t++發動機,匹配了6MT/CVT變速箱。在德國VDA質量管理體系的嚴格質量控制下,產品質量得到有效保證。佳悅A5的出現,對于江淮乘用車這個中國老牌汽車企業來說,是一次新的飛躍!進入3.0時代后,JAC將一如既往地致力于為客戶提供最佳的交通解決方案,創造更美好的社會,“實現現在的未來”。

與此同時,9月17日,*ST安凱早間發布了《安徽安凱汽車股份有限公司關于股東簽署股份轉讓及控制權變更意向書的提示性公告》。據稱,股東江淮汽車和安徽省投資公司擬分別將其持有的12.85%和8.45%的股份轉讓給CRRC投資公司。協議完成后,江淮汽車將不再是安凱客車的控股股東,CRRC投資公司將成為新的控股股東。

可以說,經過一系列變革,江淮即將進入新時代。我們還是期待這個有著50多年歷史的中華老字號汽車品牌。

據autocar報道,捷豹路虎首席執行官施韋德(RalfSpeth)表示,電動汽車電池的價格在五年內不會下降。施韋德希望看到充電基礎設施能夠大幅得到改善,讓消費者更有信心使用電動汽車。
1900/1/1 0:00:00據外媒報道,德國電動汽車強勁的銷售勢頭正在繼續。今年8月份,新的插電式乘用車輛注冊數量同比上漲38,達到了8121輛。
1900/1/1 0:00:00不久前,保時捷發布了其首款純電動跑車Taycan,并引起外界十分強烈的反響,一時間所有人的注意力都在這款新車上。
1900/1/1 0:00:00自動駕駛技術其實有著比較強的地域屬性,這體現在交通環境、法規標準等方面,比如國外的自動駕駛就不能直接引進國內。
1900/1/1 0:00:00最近,“罷工”的夢魘又將再縈繞在美國一眾汽車制造商的頭上。全美汽車工人聯合會(UAW)宣布,將于美國時間9月16日凌晨開始,組織通用汽車公司全美約48萬名員工罷工。
1900/1/1 0:00:00據外媒報道,超級電容器是一種能夠存儲和釋放能量的電子設備,擁有一層電解質一種可以是固體、液體或介于固體與液體之間的導電材料。
1900/1/1 0:00:00