隨著國內新能源汽車市場的快速發展,動力電池的“退役潮”隨之而來。據電池聯盟統計,到2023年,動力電池的理論退役量將增加到48.09GWh,年復合增長率約為56.4%。如果大量退役電池得不到妥善回收利用,將造成資源浪費,還將伴隨著環境污染等諸多問題。在動力電池回收的整個過程中,我們需要面對一個關鍵環節——回收服務網點的建設。回收服務網絡的建設有利于動力電池的梯級利用、拆解回收和材料的精細回收,因為它從根源上解決了“如何獲得電池”的問題。回收服務網點建設主要包括依托現有售后服務機構對汽車生產企業進行升級改造,或與動力電池生產企業、綜合利用企業等企業合作共建。目前,中國約有3200個動力電池回收網點,其中大部分以4S店的形式存在。為了更好地幫助回收企業解決網絡規劃布局、渠道建設和相應技術人員等問題,由中國電池聯盟、中國鐵塔、中國電子節能技術協會電池委員會聯合主辦的動力電池回收網絡建設研討會,北京理工學院和清華大學將于4月10日至12日在北京舉行。

本次研討會將分析討論回收網絡建設的政策標準、商業模式、布局規劃和技術問題,為相關企業解決回收網絡和渠道建設提供解決方案和思路。會議擬邀請工業和信息化部節能司、河北省工業和信息化廳、北京市經濟和信息化局、天津市工業和信息化局,廣州汽車研究院等動力電池權威機構,中國鐵塔、贛鋒鋰業、光華、湖南邦普、歌美、浙江華友循環、北汽新能源、奇瑞汽車、深圳泰利、比亞迪、江蘇世航、貴州中衛、啟迪桑德等。本次研討會將邀請來自政府各部門、新能源汽車、,電池制造商、回收設備、檢測認證、電池回收、運輸包裝、回收網點等覆蓋整個產業鏈各方面的第三方,以及來自50多個行業的主流媒體參與宣傳,增加大會曝光度,擴大企業品牌知名度。值得一提的是,會議期間還將舉行“第三屆動力電池回收行業領軍企業評選”頒獎典禮。今年的評選包括五個獎項:年度領軍之星、年度技術創新獎、年度模式創新獎、最具成長性的年度企業和最具投資價值的年度企業。目前,本次評選已開通網絡投票渠道,微信公眾號可通過關注“電池聯盟”參與。

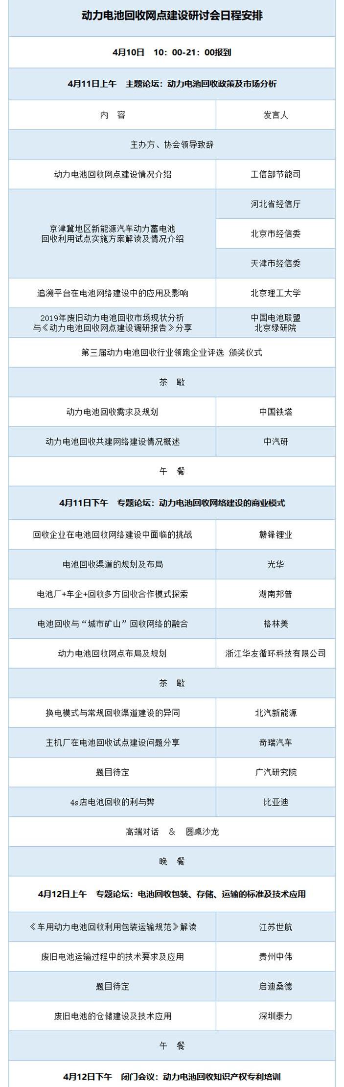
值此之際,中國電池聯盟誠摯邀請并歡迎關注動力電池回收行業發展的各界朋友,共商行業發展現狀和前景。“電池聯盟”微信公眾號也將陸續推出最新的會議新聞,為您提供更全面、更豐富的會議信息。會議頁面:2019動力電池回收網絡建設研討會http://www.cbcu.com.cn/special/2019hswljs/評選頁面:第三屆動力電池回收行業領軍企業評選http://www.cbcu.com.cn/special/2019hswljs/pingxuan.html感興趣的,請聯系:17630047890(微電同號),本次會議議程:
隨著國內新能源汽車市場的快速發展,動力電池的“退役潮”隨之而來……
。據電池聯盟統計,到2023年,動力電池的理論退役量將增加到48.09GWh,年復合增長率約為56.4%。如果大量退役電池得不到妥善回收利用,將造成資源浪費,還將伴隨著環境污染等諸多問題。在動力電池回收的整個過程中,我們需要面對一個關鍵環節——回收服務網點的建設。回收服務網絡的建設有利于動力電池的梯級利用、拆解回收和材料的精細回收,因為它從根源上解決了“如何獲得電池”的問題。回收服務網點建設主要包括依托現有售后服務機構對汽車生產企業進行升級改造,或與動力電池生產企業、綜合利用企業等企業合作共建。目前,中國約有3200個動力電池回收網點,其中大部分以4S店的形式存在。為了更好地幫助回收企業解決網絡規劃布局、渠道建設和相應技術人員等問題,由中國電池聯盟、中國鐵塔、中國電子節能技術協會電池委員會聯合主辦的動力電池回收網絡建設研討會,北京理工學院和清華大學將于4月10日至12日在北京舉行。

本次研討會將分析討論回收網絡建設的政策標準、商業模式、布局規劃和技術問題,為相關企業解決回收網絡和渠道建設提供解決方案和思路。會議擬邀請工業和信息化部節能司、河北省工業和信息化廳、北京市經濟和信息化局、天津市工業和信息化局,廣州汽車研究院等動力電池權威機構,中國鐵塔、贛鋒鋰業、光華、湖南邦普、歌美、浙江華友循環、北汽新能源、奇瑞汽車、深圳泰利、比亞迪、江蘇世航、貴州中衛、啟迪桑德等。本次研討會將邀請來自政府各部門、新能源汽車、,電池制造商、回收設備、檢測認證、電池回收、運輸包裝、回收網點等覆蓋整個產業鏈各方面的第三方,以及來自50多個行業的主流媒體參與宣傳,增加大會曝光度,擴大企業品牌知名度。值得一提的是,會議期間還將舉行“第三屆動力電池回收行業領軍企業評選”頒獎典禮。今年的評選包括五個獎項:年度領軍之星、年度技術創新獎、年度模式創新獎、最具成長性的年度企業和最具投資價值的年度企業。目前,本次評選已開通網絡投票渠道,微信公眾號可通過關注“電池聯盟”參與。

值此之際,中國電池聯盟誠摯邀請并歡迎關注動力電池回收行業發展的各界朋友,共商行業發展現狀和前景。“電池聯盟”微信公眾號也將陸續推出最新的會議新聞,為您提供更全面、更豐富的會議信息。會議頁面:2019動力電池回收網絡建設研討會http://www.cbcu.com.cn/special/2019hswljs/評選頁面:第三屆動力電池回收行業領軍企業評選http://www.cbcu.com.cn/special/2019hswljs/pingxuan.html感興趣的,請聯系:17630047890(微電同號),本次會議議程:

據獲悉,北京市5G產業發展行動方案(2019年2022年)近日出臺。
1900/1/1 0:00:00據外媒報道,特斯拉近日更新了ModelS以及ModelX產品線,推出了更便宜的軟件限制版電池組配置選擇。
1900/1/1 0:00:00WiTricity公司是2007年從麻省理工學院剝離出來的一家公司,它一直站在無線充電技術開發的前沿陣地。
1900/1/1 0:00:002月12日消息,據被裁員工透露,特斯拉北美客戶交付部門員工削減已超六成,仍有數量不詳的原交車部門員工被派駐到其他部門。今年一季度北美地區交貨目標或將是2018年第四季度的55至60。
1900/1/1 0:00:00通用汽車于上周三證實,將自該周周一開始裁員數千名內部受薪員工,預計用數周時間完成這次裁員。
1900/1/1 0:00:002月16日消息,在法拉利最新的財報電話會議中,首席執行官路易斯C卡米萊里(LouisCamilleri)表示,法拉利將于今年公布下一代混動車型,也將是首款量產混合動力跑車,
1900/1/1 0:00:00