來源:第一電氣網作者:汽車前沿
新能源汽車是汽車發展的方向,新能源汽車的發展離不開動力電池的發展。動力電池作為電動汽車的核心和關鍵部件,其技術水平和產業發展對電動汽車的大規模應用具有重要意義。今天,簡要介紹了動力電池行業的發展情況。
國內動力電池出貨量
以下是2016年中國動力電池制造商的出貨量統計:

根據上述統計,比亞迪是中國動力電池出貨量較多的企業,其次是當代安培科技有限公司。大家都知道比亞迪不僅僅是一個動力電池,它還是一個整車。是中國領先的新能源汽車企業。
當代安培科技股份有限公司(以下簡稱“公司”)成立于2011年12月。主要從事汽車動力電池、電池、模塊和電池管理系統,是寶馬、上汽、北汽新能源、吉利汽車、長安汽車、宇通客車等知名汽車企業的供應商。2017年6月2日,第五批新能源汽車推廣目錄公布。264輛純電動汽車中,有41款車型由當代安培科技股份有限公司供應,排名第一。

2016年,許多公司都在擴大動力鋰離子電池的產能。截至2016年底,在市場上具有較大影響力的10家主流動力電池制造商的動力鋰電池總產能接近50GWh,預計2017年將超過85GWh,這還不包括許多中小型制造商。然而,根據預測,2017年中國對動力電池的總需求可能低于35GWh。這表明,未來動力電池市場將出現產能過剩的情況。
主要動力電池企業未來產能規劃如下:

動力電池的分類
汽車動力電池一般為鉛酸電池、鎳氫電池和鋰電池。由于鋰電池具有更高的容量密度和性能,因此在新能源汽車中使用最多。

鋰電池也分為不同類型,主要是磷酸鐵鋰電池、錳酸鋰電池、鈷酸鋰電池和三元鋰電池。它們在性能和價格上各不相同,也有各自的優點和缺點。比較如下:

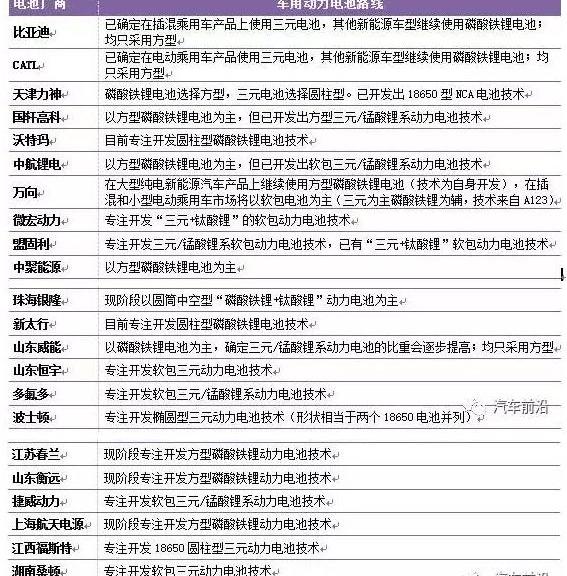
以下是國內主要動力電池公司的電池路線圖:

國內動力電池企業主要生產三元鋰電池和磷酸鐵鋰電池。
各國動力電池發展規劃
電動汽車的發展需要更好的電池。動力電池的比能量、壽命、安全性和價格對純電動汽車的發展非常重要。下圖列出了商用動力電池目前的技術水平以及未來可實現的預期目標。通常,這些指標是相互矛盾的,在實際的產品設計中需要考慮相關的性能。

動力電池的主要國家是中國、美國、日本、韓國和德國,這些國家對動力電池的發展有自己的計劃。


/20230304020040330115/10.jpg“/>
0
1
以中國、美國、日本、韓國和德國為代表的國家對鋰電池的研發和應用主要分為三個層次:鋰離子電池實用技術(近期產業化技術研究);鋰離子電池高性能技術(近中期性能提升研究);
創新電池的高性能技術(長期探索和理論研究)。來源:第一電氣網作者:汽車前沿
新能源汽車是汽車發展的方向,新能源汽車的發展離不開動力電池的發展。動力電池作為電動汽車的核心和關鍵部件,其技術水平和產業發展對電動汽車的大規模應用具有重要意義。今天,簡要介紹了動力電池行業的發展情況。
國內動力電池出貨量
以下是2016年中國動力電池制造商的出貨量統計:

根據上述統計,比亞迪是中國動力電池出貨量較多的企業,其次是當代安培科技有限公司。大家都知道比亞迪不僅僅是一個動力電池,它還是一個整車。是中國領先的新能源汽車企業。
當代安培科技股份有限公司(以下簡稱“公司”)成立于2011年12月。主要從事汽車動力電池、電池、模塊和電池管理系統,是寶馬、上汽、北汽新能源、吉利汽車、長安汽車、宇通客車等知名汽車企業的供應商。2017年6月2日,第五批新能源汽車推廣目錄公布。264輛純電動汽車中,有41款車型由當代安培科技股份有限公司供應,排名第一。

2016年,許多公司都在擴大動力鋰離子電池的產能。截至2016年底,在市場上具有較大影響力的10家主流動力電池制造商的動力鋰電池總產能接近50GWh,預計2017年將超過85GWh,這還不包括許多中小型制造商。然而,根據預測,2017年中國對動力電池的總需求可能低于35GWh。這表明,未來動力電池市場將出現產能過剩的情況。
主要動力電池企業未來產能規劃如下:

動力電池的分類
汽車動力電池一般為鉛酸電池、鎳氫電池和鋰電池。由于鋰電池具有更高的容量密度和性能,因此在新能源汽車中使用最多。

鋰電池也分為不同類型,主要是磷酸鐵鋰電池、錳酸鋰電池、鈷酸鋰電池和三元鋰電池。它們在性能和價格上各不相同,也有各自的優點和缺點。比較如下:

以下是國內主要動力電池公司的電池路線圖:

國內動力電池企業主要生產三元鋰電池和磷酸鐵鋰電池。
各國動力電池發展規劃
電動汽車的發展需要更好的電池。動力電池的比能量、壽命、安全性和價格對純電動汽車的發展非常重要。下圖列出了商用動力電池目前的技術水平以及未來可實現的預期目標。通常,這些指標是相互矛盾的,在實際的產品設計中需要考慮相關的性能。

動力電池的主要國家是中國、美國、日本、韓國和德國,這些國家對動力電池的發展有自己的計劃。

5/9.jpg“/>

0
1
以中國、美國、日本、韓國和德國為代表的國家對鋰電池的研發和應用主要分為三個層次:鋰離子電池實用技術(近期產業化技術研究);鋰離子電池高性能技術(近中期性能提升研究);創新電池的高性能技術(長期探索和理論研究)。
來源:中國財經觀察網近日,由長安汽車發起的“益起愛河”2017長安汽車水資源保護公益行動在長安汽車重慶基地正式啟動。
1900/1/1 0:00:00來源:第一電動網作者:李艷嬌目前我國的新能源汽車市場仍處于以政府引導為主的發展階段,國家政策對于新能源汽車的推廣應用起著至關重要的作用。
1900/1/1 0:00:00來源:經濟觀察報作者:耿慧麗劉俊晶去年11月“橫空出世”的上汽奧迪合資項目或許正遭遇艱難時刻。
1900/1/1 0:00:00來源:第一電動網作者:劉進之前,我們分析過國內兩個典型的自動駕駛技術科技公司的發展現狀(透過百度、馭勢看自動駕駛“新國貨”如何順利突圍),對于國內的自主汽車品牌,
1900/1/1 0:00:00來源:第一電動網作者:劉進之前,我們分析過國內兩個典型的自動駕駛技術科技公司的發展現狀(透過百度、馭勢看自動駕駛“新國貨”如何順利突圍),對于國內的自主汽車品牌,
1900/1/1 0:00:00來源:第一電動網作者:劉進7月3日,特斯拉宣布其2017年上半年汽車出貨量預計大幅上升,貌似他們并不滿足于現有的成績,同一天埃隆馬斯克就公布了Model3的量產規劃,借助這款走量車型,
1900/1/1 0:00:00