為規范新能源汽車生產活動,實施國家發展新能源汽車戰略,保障公民生命財產安全和公共安全,促進新能源汽車產業持續健康發展,工信部修訂了《新能源汽車生產企業和產品準入管理規則》(工信部公告[2009]第44號),形成了《新能量汽車生產企業及產品準入管理規定(修訂征求意見稿)》,現已公開征求公眾意見。
如有意見或建議,請于2016年9月12日前以書面或電子郵件形式反饋至工業和信息化部裝備工業司。
地址:北京市長安西街13號100804
單位:工業和信息化部裝備工業司傳真:010-66013708電子郵箱:qiche@miit.gov.cn.
工業和信息化部
2016年8月12日
新能源汽車生產企業和產品準入管理規定(修訂征求意見稿)
第一條根據《中華人民共和國道路交通安全法》、《中華人民人民共和國行政許可法》和《國務院市關于對需要保留的行政審批事項設置行政許可的決定》,制定本規定,為規范新能源汽車生產活動,實施國家發展新能源汽車戰略,保障公民生命財產安全和公共安全,促進新能源汽車產業持續健康發展。
第二條本規定適用于在中華人民共和國從事新能源汽車生產的企業(以下簡稱新能源汽車制造企業)及其生產的新能源汽車產品。
第三條本規定所稱汽車,是指國家標準《汽車和掛車類型術語和定義》(GB/T 3730.1-2001)第2.1款規定的整車(整車)和底盤(非整車),不包括整備質量超過400公斤的三輪汽車。
本規定所稱新能源汽車,是指采用新動力系統、完全或主要依賴新能源的汽車,包括插電式混合動力汽車(包括增程汽車)、純電動汽車和燃料電池電動汽車。
第四條工業和信息化部負責新能源汽車生產企業的許可管理和產品準入。省、自治區、直轄市工業和信息化主管部門負責本行政區域內新能源汽車生產企業的日常監督管理,并配合工業和信息化部實施相關的接入管理。
第五條《道路機動車輛生產企業及產品公告》(以下簡稱《公告》)應包括新能源汽車生產企業及新能源汽車產品。
第六條工業和信息化部聘請新能源汽車領域專家組成新能源汽車專家委員會。新能源汽車專家委員會負責提出適用于新能源汽車的特殊技術條件和檢驗規范。
第七條申請新能源汽車生產企業準入,應當符合下列條件:
(1) 符合國家有關法律、行政法規、規章、汽車產業發展政策和宏觀調控政策的要求。
(2) 申請人是取得《公告》的汽車生產企業,或者是按照國家有關投資管理規定辦理投資項目手續的新建汽車生產企業。現有跨產品類別生產新能源汽車的汽車生產企業,也應當按照國家有關投資管理規定辦理投資項目手續。
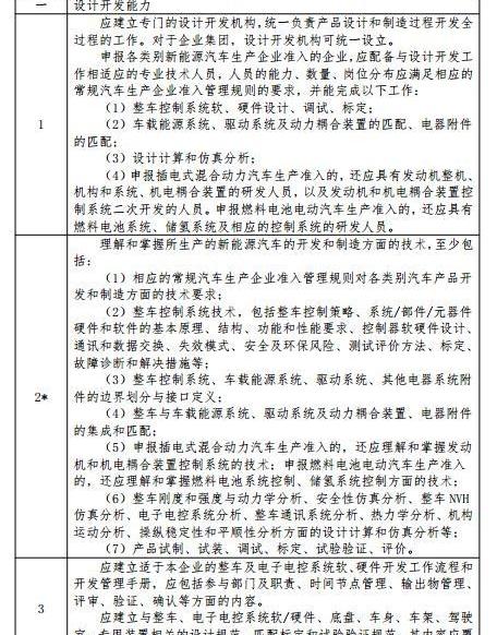
(3) 具有設計開發能力、生產能力、公關能力……
生產新能源汽車產品所需的一致性保證能力、售后服務和產品安全保證能力,并符合《新能源汽車生產企業準入條件和審查要求》(見附件1,以下簡稱《準入條件》)。
企業集團下屬企業可以共享集團的部分能力,但應符合《企業集團下屬企業準入條件和審查要求》(見附件2)。
(4) 符合常規汽車生產企業相應的準入管理規則。
(5) 生產的新能源汽車產品符合相關國家標準、行業標準和技術規范的要求。
第八條在已取得《公告》的新能源汽車整車或底盤基礎上改裝的新能源車產品,在不影響底盤、車載能源系統、驅動系統和控制系統的情況下,無需申請新能源汽車生產企業和產品準入許可證。
第九條申請新能源汽車產品準入,應當符合下列條件:
(1) 新能源汽車產品符合國家有關法律、行政法規和相應常規汽車產品檢驗標準,符合《新能源汽車制品專項檢驗項目和基本標準》(見附件3)。
(2) 新能源汽車產品已通過國家認可的檢驗機構(以下簡稱檢驗機構)的檢驗。
第十條申請新能源汽車生產企業準入,應當向工業和信息化部提交下列材料:
(a) 申請新能源汽車生產企業準入審查的正式文件。
(2) 《新能源汽車生產企業準入申請表》(見附件4)及相關證明材料。
(3) 新建新能源汽車生產企業法人營業執照復印件(或辦理過程中的證明文件),以及按照國家有關投資管理規定辦理的投資項目手續。中外合資經營企業還應當提交中外股東持股比例證明。
第十一條申請新能源汽車產品準入,應當向工業和信息化部提交下列材料:
(1) 《道路機動車輛生產企業及產品公告》(以下簡稱《公告》)參數。
(2) 車輛主要技術參數及主要配置記錄表。
(三)檢測機構出具的新能源汽車產品檢測報告。
(四)其他需要說明的情形。
第十二條工業和信息化部收到申請后,應當將需要當場更正的全部內容告知申請人,申請材料不齊全或者與法定形式不一致的,應當在五日內告知申請人,批準或者不批準的決定應當自受理之日起20個工作日內作出。20個工作日內不能作出決定的,經工業和信息化部負責人批準,可以延長10個工作日,并告知申請人延期理由。工業和信息化部組織專家對新能源汽車生產企業和產品的申請進行審核,所需時間不計入前款規定的時限。
第十三條經審查符合條件的新能源汽車生產企業和新能源汽車產品,由工業和信息化部列入《公告》并向社會公布。
第十四條《公告》所列新能源汽車生產企業和產品應當按照《公告》允許的范圍生產。
第十五條新能源汽車生產企業應當建立新能源汽車產品售后服務承諾制度。售后服務承諾應包括對新能源汽車產品質量保證的承諾……
售后服務網絡的建設,售后服務人員和產品用戶的培訓,售后服務的項目和內容,備件的提供和質量保證期,售后服務中發現問題的反饋,整車和備件(如電池)的回收,索賠的處理,以及在出現產品質量、安全和環境保護等嚴重問題時的對策。新能源汽車生產企業應當向工業和信息化部提交售后服務承諾書,并在其網站上向社會公布。
第十六條新能源汽車生產企業應當建立新能源汽車產品經營狀況監測平臺,實時監測已銷售的所有新能源汽車制品的全生命周期經營和安全狀況。企業監控平臺應與地方和國家監管平臺相連接。
第十七條新能源汽車生產企業應當為每一款新能源汽車產品建立產品全生命周期檔案,并對汽車的使用、維護和修理(包括動力電池的回收和處置)進行跟蹤記錄。新能源汽車生產企業應當分析總結新能源汽車產品的技術條件、故障和主要問題,并編制年度報告(附件5)。年度報告應在新能源汽車產品的全生命周期內存檔備查。
第十八條《公告》所列新能源汽車生產企業申請使用與《公告》不同的新能源汽車產品或動力系統(插電式混合動力、純電動和燃料電池),或者增加或變更生產地址的,應當將本規定第十條所列材料報送工業和信息化部。
第十九條新能源汽車生產企業應當繼續滿足《準入條件》和生產一致性等相關規定,確保新能源汽車產品安全保障體系的正常運行。
第二十條新能源汽車生產企業發現新能源汽車產品存在安全、環保、節能等嚴重問題,應立即停止相關產品的生產和銷售,采取措施進行整改,并及時向有關部門報告。
第二十一條工業和信息化部對新能源汽車生產企業“準入條件”維護情況進行監督檢查,實行動態管理。監督檢查采取書面檢查和現場核查相結合的方式,逐步推廣隨機抽查機制。省、自治區、直轄市工業和信息化主管部門對本行政區域內新能源汽車生產企業的生產情況和年報執行情況進行監督檢查。發現新能源汽車生產企業《準入條件》所列指標發生重大變化、生產管理存在重大安全隱患、存在違法違規行為等,應及時向工業和信息化部報告。
第二十二條工業和信息化部應當對停產12個月以上的新能源汽車生產企業進行公示。恢復生產前,公示的新能源汽車生產企業應經工業和信息化部核實,保持“準入條件”。
第二十三條新能源汽車生產企業不符合準入條件而破產的,應當依法采取撤銷、注銷《公告》等措施,在此期間不得辦理更名、搬遷等手續。
第二十四條法律、行政法規和其他規章對新能源汽車生產企業和產品準入管理及法律責任另有規定的,從其規定。
第二十五條本規定施行前,已取得《新能源電動汽車生產公告》資質的整車、改裝客車和特種作業專用車生產企業……
es應進行改革,自本規定實施之日起6個月內提交符合本規定的審查計劃,并在24個月內完成審查。逾期未完成審查的,將暫停新能源汽車產品的生產和銷售。
第二十六條隱瞞有關信息或者提供虛假材料申請新能源汽車生產企業或者產品準入的,工業和信息化部不予受理或者不予納入《公告》,給予警告。申請人在一年內不得再次申請本公告。工業和信息化部撤銷《關于以、賄賂或其他不正當手段獲得新能源汽車生產企業和產品的公告》,申請人三年內不得再次申請《公告》。
第二十七條自本規定施行之日起,申請新能源汽車產品準入和變更擴產產品,應當符合《新能源汽車制品專項檢驗項目和依據標準》,在產產品可以延期六個月生產。
第二十八條本規定自年月日起施行。2009年6月17日,工業和信息化部頒布了《新能源汽車生產企業及產品準入管理規定》(工業[2009]44號),同時廢止。本規定施行前頒布的有關規定與本規定不一致的,以本規定為準。
附件1
新能源汽車制造商準入條件和審查要求




注:
1.申請新能源汽車生產企業準入的企業,按照常規汽車生產企業相應的準入管理規則,經現場考核合格的,可免予相關要求的審查。
2.表中對準入條件的要求分為否決權和一般兩類,共有17條,標有“*”的條款(共8條)為否決權。
3.評判原則如下:
(1) 現場考核不合格項目全部符合要求,一般項目不超過2項,評審結論通過;其余的案件沒有通過。
(2) 當現場評估結果不符合本說明第(1)條的要求時,申請企業可以在2個月內對不符合項進行整改。經驗證符合本說明第(1)條要求的,評定結論為合格;
如果驗證不符合第(1)條的要求,則結論為未通過,申請企業可以在6個月后重新申請。整改和驗證只能進行一次。
4家已通過新能源汽車生產企業準入的企業根據本規則,將新申報的新能源汽車與已獲得準入的新能源車輛進行比較:
(1) 當產品類別發生變化,或生產地址增加或變更時,與擬申報的新能源汽車同一類別的常規汽車產品的生產能力和條件,以及擬增加或變更的生產地址已按照相應的準入規則通過生產準入現場評估,只能進行數據審查,必要時可以進行現場評估。
(2) 如果企業已獲得插電式混合動力汽車或燃料電池電動汽車的生產資質,則只能在申請同類純電動汽車產品時進行數據審核。
(3) 其他情況原則上應進行現場評估。為規范新能源汽車生產活動,實施國家發展新能源汽車戰略,保障公民生命財產安全和公共安全,促進新能源汽車產業持續健康發展,工信部修訂了《新能源汽車生產企業和產品準入管理規則》(工信部公告[2009]第44號),形成了《新能量汽車生產企業及產品準入管理規定(修訂征求意見稿)》,現已公開征求公眾意見。
如有意見或建議,請于2016年9月12日前以書面或電子郵件形式反饋至工業和信息化部裝備工業司。
地址:北京市長安西街13號100804
單位:工業和信息化部裝備工業司傳真:010-66013708電子郵箱:qiche@miit.gov.cn.
工業和信息化部
2016年8月12日
新能源汽車生產企業和產品準入管理規定(修訂征求意見稿)
第一條根據《中華人民共和國道路交通安全法》、《中華人民人民共和國行政許可法》和《國務院市關于對需要保留的行政審批事項設置行政許可的決定》,制定本規定,為規范新能源汽車生產活動,實施國家發展新能源汽車戰略,保障公民生命財產安全和公共安全,促進新能源汽車產業持續健康發展。
第二條本規定適用于在中華人民共和國從事新能源汽車生產的企業(以下簡稱新能源汽車制造企業)及其生產的新能源汽車產品。
第三條本規定所稱汽車,是指國家標準《汽車和掛車類型術語和定義》(GB/T 3730.1-2001)第2.1款規定的整車(整車)和底盤(非整車),不包括整備質量超過400公斤的三輪汽車。
本規定所稱新能源汽車,是指采用新動力系統、完全或主要依賴新能源的汽車,包括插電式混合動力汽車(包括增程汽車)、純電動汽車和燃料電池電動汽車。
第四條工業和信息化部負責新能源汽車生產企業的許可管理和產品準入。省、自治區、直轄市工業和信息化主管部門負責本行政區域內新能源汽車生產企業的日常監督管理,并配合工業和信息化部實施相關的接入管理。
第五條《道路機動車輛生產企業及產品公告》應當納入新能源汽車生產企業及其產品……
(以下簡稱《公告》)。
第六條工業和信息化部聘請新能源汽車領域專家組成新能源汽車專家委員會。新能源汽車專家委員會負責提出適用于新能源汽車的特殊技術條件和檢驗規范。
第七條申請新能源汽車生產企業準入,應當符合下列條件:
(1) 符合國家有關法律、行政法規、規章、汽車產業發展政策和宏觀調控政策的要求。
(2) 申請人是取得《公告》的汽車生產企業,或者是按照國家有關投資管理規定辦理投資項目手續的新建汽車生產企業。現有跨產品類別生產新能源汽車的汽車生產企業,也應當按照國家有關投資管理規定辦理投資項目手續。
(3) 具有生產新能源汽車產品所必需的設計開發能力、生產能力、產品一致性保證能力、售后服務和產品安全保證能力,符合《新能源汽車生產企業準入條件和評審要求》(見附件1,以下簡稱《準入條件》)。
企業集團下屬企業可以共享集團的部分能力,但應符合《企業集團下屬企業準入條件和審查要求》(見附件2)。
(4) 符合常規汽車生產企業相應的準入管理規則。
(5) 生產的新能源汽車產品符合相關國家標準、行業標準和技術規范的要求。
第八條在已取得《公告》的新能源汽車整車或底盤基礎上改裝的新能源車產品,在不影響底盤、車載能源系統、驅動系統和控制系統的情況下,無需申請新能源汽車生產企業和產品準入許可證。
第九條申請新能源汽車產品準入,應當符合下列條件:
(1) 新能源汽車產品符合國家有關法律、行政法規和相應常規汽車產品檢驗標準,符合《新能源汽車制品專項檢驗項目和基本標準》(見附件3)。
(2) 新能源汽車產品已通過國家認可的檢驗機構(以下簡稱檢驗機構)的檢驗。
第十條申請新能源汽車生產企業準入,應當向工業和信息化部提交下列材料:
(a) 申請新能源汽車生產企業準入審查的正式文件。
(2) 《新能源汽車生產企業準入申請表》(見附件4)及相關證明材料。
(3) 新建新能源汽車生產企業法人營業執照復印件(或辦理過程中的證明文件),以及按照國家有關投資管理規定辦理的投資項目手續。中外合資經營企業還應當提交中外股東持股比例證明。
第十一條申請新能源汽車產品準入,應當向工業和信息化部提交下列材料:
(1) 《道路機動車輛生產企業及產品公告》(以下簡稱《公告》)參數。
(2) 車輛主要技術參數及主要配置記錄表。
(三)檢測機構出具的新能源汽車產品檢測報告。
(四)其他需要說明的情形。
第十二條工業和信息化部收到申請后,應當將需要當場更正的全部內容告知申請人,申請材料不齊全或者與法定形式不一致的,應當在五日內告知申請人,并應作出批準或不批準的決定……
自驗收之日起20個工作日內。20個工作日內不能作出決定的,經工業和信息化部負責人批準,可以延長10個工作日,并告知申請人延期理由。工業和信息化部組織專家對新能源汽車生產企業和產品的申請進行審核,所需時間不計入前款規定的時限。
第十三條經審查符合條件的新能源汽車生產企業和新能源汽車產品,由工業和信息化部列入《公告》并向社會公布。
第十四條《公告》所列新能源汽車生產企業和產品應當按照《公告》允許的范圍生產。
第十五條新能源汽車生產企業應當建立新能源汽車產品售后服務承諾制度。售后服務承諾應包括新能源汽車產品質量保證承諾、售后服務網絡建設、售后服務人員和產品用戶的培訓、售后服務的項目和內容、備件的提供和質量保證期,售后服務過程中發現問題的反饋,整車及零部件(如電池)的回收,索賠的處理,以及產品質量、安全、環保等嚴重問題時的應對措施。新能源汽車生產企業應當向工業和信息化部提交售后服務承諾書,并在其網站上向社會公布。
第十六條新能源汽車生產企業應當建立新能源汽車產品經營狀況監測平臺,實時監測已銷售的所有新能源汽車制品的全生命周期經營和安全狀況。企業監控平臺應與地方和國家監管平臺相連接。
第十七條新能源汽車生產企業應當為每一款新能源汽車產品建立產品全生命周期檔案,并對汽車的使用、維護和修理(包括動力電池的回收和處置)進行跟蹤記錄。新能源汽車生產企業應當分析總結新能源汽車產品的技術條件、故障和主要問題,并編制年度報告(附件5)。年度報告應在新能源汽車產品的全生命周期內存檔備查。
第十八條《公告》所列新能源汽車生產企業申請使用與《公告》不同的新能源汽車產品或動力系統(插電式混合動力、純電動和燃料電池),或者增加或變更生產地址的,應當將本規定第十條所列材料報送工業和信息化部。
第十九條新能源汽車生產企業應當繼續滿足《準入條件》和生產一致性等相關規定,確保新能源汽車產品安全保障體系的正常運行。
第二十條新能源汽車生產企業發現新能源汽車產品存在安全、環保、節能等嚴重問題,應立即停止相關產品的生產和銷售,采取措施進行整改,并及時向有關部門報告。
第二十一條工業和信息化部對新能源汽車生產企業“準入條件”維護情況進行監督檢查,實行動態管理。監督檢查采取書面檢查和現場核查相結合的方式,逐步推廣隨機抽查機制。省、自治區、直轄市工業和信息化主管部門對本行政區域內新能源汽車生產企業的生產情況和年報執行情況進行監督檢查。發現新能源汽車生產企業《準入條件》所列指標發生重大變化、生產管理存在重大安全隱患、存在違法違規行為等,應向Mini……報告……
工業和信息化部。
第二十二條工業和信息化部應當對停產12個月以上的新能源汽車生產企業進行公示。恢復生產前,公示的新能源汽車生產企業應經工業和信息化部核實,保持“準入條件”。
第二十三條新能源汽車生產企業不符合準入條件而破產的,應當依法采取撤銷、注銷《公告》等措施,在此期間不得辦理更名、搬遷等手續。
第二十四條法律、行政法規和其他規章對新能源汽車生產企業和產品準入管理及法律責任另有規定的,從其規定。
第二十五條本規定施行前,對已取得《新能源汽車生產公告》資質的U型整車、改裝客車和特種作業專用車生產企業進行改革,自本規定施行之日起6個月內提交符合本規定的審查計劃,并在24個月內完成審查。逾期未完成審查的,將暫停新能源汽車產品的生產和銷售。
第二十六條隱瞞有關信息或者提供虛假材料申請新能源汽車生產企業或者產品準入的,工業和信息化部不予受理或者不予納入《公告》,給予警告。申請人在一年內不得再次申請本公告。工業和信息化部撤銷《關于以、賄賂或其他不正當手段獲得新能源汽車生產企業和產品的公告》,申請人三年內不得再次申請《公告》。
第二十七條自本規定施行之日起,申請新能源汽車產品準入和變更擴產產品,應當符合《新能源汽車制品專項檢驗項目和依據標準》,在產產品可以延期六個月生產。
第二十八條本規定自年月日起施行。2009年6月17日,工業和信息化部頒布了《新能源汽車生產企業及產品準入管理規定》(工業[2009]44號),同時廢止。本規定施行前頒布的有關規定與本規定不一致的,以本規定為準。
附件1
新能源汽車制造商準入條件和審查要求




注:
1.申請新能源汽車生產企業準入的企業,按照常規汽車生產企業相應的準入管理規則,經現場考核合格的,可免予相關要求的審查。
2.表中對準入條件的要求分為否決權和一般兩類,共有17條,標有“*”的條款(共8條)為否決權。
3.評判原則如下:
(1) 現場考核不合格項目全部符合要求,一般項目不超過2項,評審結論通過;其余的案件沒有通過。
(2) 當現場評估結果不符合本說明第(1)條的要求時,申請企業可以在2個月內對不符合項進行整改。經驗證符合本說明第(1)條要求的,評定結論為合格;
如果驗證不符合第(1)條的要求,則結論為未通過,申請企業可以在6個月后重新申請。整改和驗證只能進行一次。
4家已通過新能源汽車生產企業準入的企業根據本規則,將新申報的新能源汽車與已獲得準入的新能源車輛進行比較:
(1) 當產品類別發生變化,或生產地址增加或變更時,與擬申報的新能源汽車同一類別的常規汽車產品的生產能力和條件,以及擬增加或變更的生產地址已按照相應的準入規則通過生產準入現場評估,只能進行數據審查,必要時可以進行現場評估。
(2) 如果企業已獲得插電式混合動力汽車或燃料電池電動汽車的生產資質,則只能在申請同類純電動汽車產品時進行數據審核。
(3) 其他情況原則上應進行現場評估。附件2
企業集團所屬企業準入條件及審核要求
一、設計開發能力
如果企業集團具有共享和通用的產品設計和開發能力(包括產品試制和組裝能力以及測試驗證能力),其下屬企業可以借用這些能力,并簡化《準入條件》中“產品設計和發展能力”的評估要求。
二是產能
所屬企業應符合“準入條件”和“產能”的相關要求。對于車身、底盤等裝配件,如果企業集團在沖壓、焊接等方面有統一的生產布局,可以簡化下屬企業的相關產能要求。
三、產品生產一致性保障能力
下屬企業應滿足“準入條件”和“產品一致性保證能力”的相關要求,并能夠獨立實施。但是,在檢查能力方面,涉及定期抽查和型式檢查的工作可以由企業集團完成。通用和通用產品的零部件匹配可以在企業集團的統一管理、統一評價和統一要求下進行。下屬企業的專有產品由下屬企業自行制定,自行評估,并指定為配套企業。
四、售后服務支持能力
企業集團可以統一銷售渠道,提供通用服務。下屬企業的專有產品應當由下屬企業提供專項服務。
附件3
新能源汽車產品專項檢驗項目及標準


0
1
附件4
新能源汽車生產企業準入申請
2
3
4
5
6
附件5
新能源汽車年度報告
7
8
9
0
1
新能源汽車制造……
rs和產品訪問管理條例(修訂征求意見稿)以上所有文件的鏈接:請點擊此處。附件2
企業集團所屬企業準入條件及審核要求
一、設計開發能力
如果企業集團具有共享和通用的產品設計和開發能力(包括產品試制和組裝能力以及測試驗證能力),其下屬企業可以借用這些能力,并簡化《準入條件》中“產品設計和發展能力”的評估要求。
二是產能
所屬企業應符合“準入條件”和“產能”的相關要求。對于車身、底盤等裝配件,如果企業集團在沖壓、焊接等方面有統一的生產布局,可以簡化下屬企業的相關產能要求。
三、產品生產一致性保障能力
下屬企業應滿足“準入條件”和“產品一致性保證能力”的相關要求,并能夠獨立實施。但是,在檢查能力方面,涉及定期抽查和型式檢查的工作可以由企業集團完成。通用和通用產品的零部件匹配可以在企業集團的統一管理、統一評價和統一要求下進行。下屬企業的專有產品由下屬企業自行制定,自行評估,并指定為配套企業。
四、售后服務支持能力
企業集團可以統一銷售渠道,提供通用服務。下屬企業的專有產品應當由下屬企業提供專項服務。
附件3
新能源汽車產品專項檢驗項目及標準


0
1
附件4
新能源汽車生產企業準入申請
2
3
4
5
6
附件5
新能源汽車年度報告
7
8
9
0
1
《新能源汽車生產企業及產品準入管理規定(修訂征求意見稿)》以上所有文件鏈接:請點擊此處。
由廣東省電源行業協會和振威展覽股份共同主辦的第六屆上海國際充電站樁技術設備展覽會將于2016年8月2325日在上海新國際博覽中心舉行,300多家企業將亮相,展示各類智能充電解決方案。
1900/1/1 0:00:002016年8月10日,在連續“刷屏”了一周,玩壞了“5W1H”新聞要素之后,樂視超級汽車又一枚重磅消息終于揭曉國內首家生態汽車超級工廠正式落戶浙江德清莫干山下。
1900/1/1 0:00:008月12日,由北京市商務委員會主辦,北京商報社承辦的“2016第二屆北京新能源汽車促銷節”在京正式拉開帷幕,十余款入圍《北京市新能源汽車備案目錄》的新能源車型紛紛亮相,各展風采。
1900/1/1 0:00:00最早一批北汽E150EV電動車主終于可以置換新車了。
1900/1/1 0:00:008月12號,在深圳市政府的指導下,CCF主辦、雷鋒網承辦的全球人工智能與機器人峰會GAIR在深圳福田香格里拉酒店盛大開幕,深圳市政府領導出席了開幕式并致辭。
1900/1/1 0:00:008月12日,“先時代而行雷丁汽車二廠投產暨雙子星新品發布會”在山東濰坊舉行。
1900/1/1 0:00:00