12月29日,北京市經濟和信息化委員會網站發布《北京市新能源乘用車生產企業及產品備案示范應用情況(第五批)》,比亞迪e5、榮威E50、特斯拉Model S入選。
據第一電氣網統計,截至目前,北京市已發布五批新能源汽車備案,13家廠商的23款車型入選目錄。
北京市純電動乘用車產品示范應用備案信息(第五批)

北京的新能源汽車從2015年第五階段開始免費,直接分配了17150輛申請。在2015年的最后一期中,申請數量繼續是免費的,8717份申請也被直接分配。自2014年1月26日第一次新能源汽車搖號以來,北京已舉辦了十屆新能源汽車彩票,第十一屆和第十二屆直接分配。截至目前,2014-2015年,北京市共有66587個新能源汽車指標,其中個人50861個,單位15726個。
目前,北京市共推廣純電動汽車2.89萬輛,其中純電動乘用車占比85%,純電動汽車應用規模居全國首位。隨著國家充電設施規劃和充電標準等各項政策的實施,以及北京新能源汽車無限購等優惠措施的實施,再加上市場上新能源汽車的數量不斷增加,我相信在諸多優惠措施的推動下,北京的新能源汽車市場將越來越受歡迎。
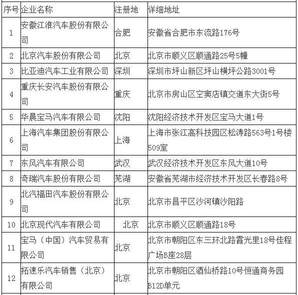
北京純電動乘用車生產企業及產品示范應用情況(前四批)



12月29日,北京市經濟和信息化委員會網站發布《北京市新能源乘用車生產企業及產品備案示范應用情況(第五批)》,比亞迪e5、榮威E50、特斯拉Model S入選。
據第一電氣網統計,截至目前,北京市已發布五批新能源汽車備案,13家廠商的23款車型入選目錄。
北京市純電動乘用車產品示范應用備案信息(第五批)

北京的新能源汽車從2015年第五階段開始免費,直接分配了17150輛申請。在2015年的最后一期中,申請數量繼續是免費的,8717份申請也被直接分配。自2014年1月26日第一次新能源汽車搖號以來,北京已舉辦了十屆新能源汽車彩票,第十一屆和第十二屆直接分配。截至目前,2014-2015年,北京市共有66587個新能源汽車指標,其中個人50861個,單位15726個。
目前,北京市共推廣純電動汽車2.89萬輛,其中純電動乘用車占比85%,純電動汽車應用規模居全國首位。隨著國家充電設施規劃和充電標準等各項政策的實施,以及北京新能源汽車無限購等優惠措施的實施,再加上市場上新能源汽車的數量不斷增加,我相信在諸多優惠措施的推動下,北京的新能源汽車市場將越來越受歡迎。
北京純電動乘用車生產企業及產品示范應用情況(前四批)


“北京,比亞迪,榮威,特斯拉,Model S”src=“/eimg/jndp/ig/20230304022545344803/4.jpg”/>

1、天津2016年起對新能源汽車實施不限行措施閱讀原文12月29日,天津交管局發布關于新能源汽車不受機動車尾號限行等交通管理措施限制的通告,通告明確,自2016年1月1日起,
1900/1/1 0:00:002015年臨近尾聲,在“十二五”新能源汽車推廣即將結束的重要節點,北汽新能源宣布今年產銷電動汽車達到20000輛,并于12月31日在北京采育廠區舉行2015年第20000輛新車下線儀式。
1900/1/1 0:00:0012月29日,北京市經信委網站公布《北京市示范應用純電動客車生產企業及產品備案信息第2批》,共有安凱汽車和宇通客車兩家企業的車型入選。
1900/1/1 0:00:00在即將過去的2015年,微型低速電動汽車再次迎來50以上的增幅,產銷規模持續上升,進入這一領域的車企也越來越多。
1900/1/1 0:00:001、鋰電池行業規范公告管理辦法公布12月28日,工信部發布《鋰離子電池行業規范公告管理暫行辦法》,辦法對于從事鋰電池行業的生產企業,提出了經營管理等相應要求,
1900/1/1 0:00:00電動汽車品牌成本與規模的困局。新能源汽車銷量連續飆漲了4個月加速度增長已確定成為行業趨勢。據全國乘聯會12月8日公布的數據11月新能源汽車銷量暴增24倍。
1900/1/1 0:00:00