








下載Anlage:“Laden von Elektro Autos MIT Anschlussgert項目3:DC Ladungsschnitstelle”
標簽:
附件下載全文:《電動汽車非車載傳導式充電機與電池管理系統之間的通信協議》
1900/1/1 0:00:00近日,從濱海新區了解到,未來幾年,濱海新區以“打造國家級汽車及裝備制造產業基地”為發展目標,全力構建汽車“全產業鏈”。到2020年,轎車生產能力達到200萬輛年。
1900/1/1 0:00:00d17fec
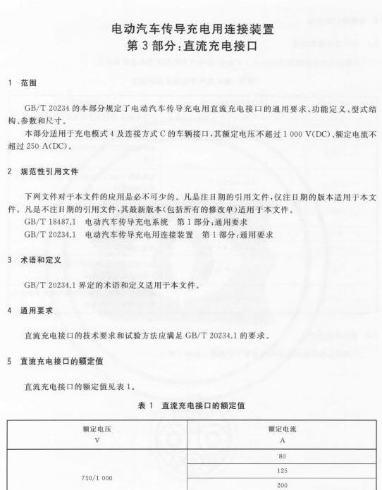
1900/1/1 0:00:0012月29日,由陜西西咸新區灃東新城和深圳市沃特瑪創新聯盟共同運營的灃東快線一號投入路線營運。這是新區開通的首條純電動公交車線路,成為灃東新城“生態惠民”的新成果。
1900/1/1 0:00:002015年北京財政已落實推進大氣污染治理資金1696億元。市財政局29日透露截至目前已撥付當年市級純電動小客車示范推廣補助資金45億元支持推廣新能源小客車157萬輛。
1900/1/1 0:00:00時近2015年末,自2013年開始的本輪新能源汽車推廣將結束。
1900/1/1 0:00:00