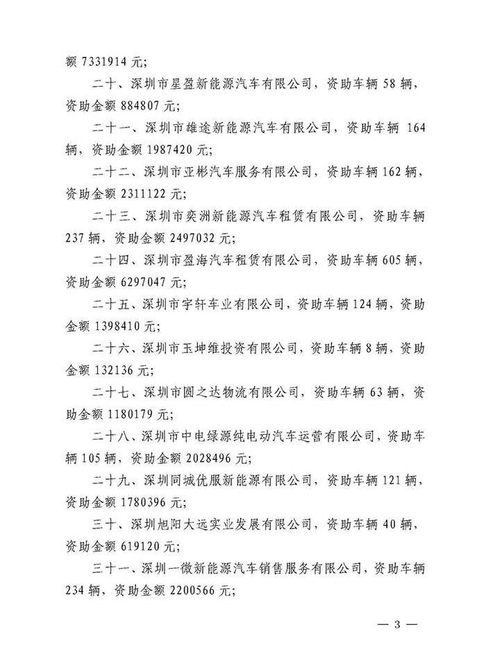
近日,深圳市交通運輸局發布2019年純電動物流配送車運營資助結果公告。通知顯示,深圳將對39家企業的6557輛純電動物流車進行補貼,總金額77252601元。



3近日,深圳市交通運輸局發布2019年純電動物流配送車運營資助結果公告。通知顯示,深圳將對39家企業的6557輛純電動物流車進行補貼,總金額77252601元。




標簽:
7月8日,乘聯會發布2020年6月份全國乘用車產銷數據。6月廠家批發銷量1700萬輛,同比增長09,環比增長37。這也是持續兩個月的批發正增長。
1900/1/1 0:00:00TA們是電視熒幕上的經典角色,也是生活中無畏往前、執著追夢的有為青年,戲里戲外,他們都是自己人生的男一號,他們就是哪吒汽車X《時尚先生》全新合作時尚大片的主角演員高偉光和演員張彬彬。
1900/1/1 0:00:007月8日,宇通汽車公關部相關人士獨家回應騰訊汽車關于貴州墜湖公交車“車輛是否存在安全隱患”時表示:“暫不做回應,目前全力配合事故調查。結果出來前各種言論都有,一切以權威部門調查結果為準。
1900/1/1 0:00:00支付寶8日公布的最新數據顯示,包括特來電、星星充電兩大民營充電運營商,以及聯行科技(含國網)、快電兩大聚合充電平臺,已經全部登陸支付寶,通過小程序開設了充電服務的“辦事處”。
1900/1/1 0:00:00日前,摩根大通(JMP)證券表示,特斯拉營收有望在2025年達到1000億美元,上調其目標價至1500美元。截至7日收盤,特斯拉股價收138986美元。
1900/1/1 0:00:00據外媒報道,汽車測試系統供應商ABDynamics推出了新款靜態駕駛模擬器aVDSS,為汽車測試駕駛員帶來了前所未有的沉浸感,也改進了其不斷擴充的測試設備產品,此類設備連接在一起,
1900/1/1 0:00:00